서울대와 공동연구, NK세포 항암활성 조절하는 신규 면역관문 확인
신규 항암 면역 치료제 개발 기대, 국제학술지 게재
![[대전=뉴시스] 신규 면역관문(NgR1)의 면역학적 시냅스 형성 저해 모식도 *재판매 및 DB 금지](https://img1.newsis.com/2023/01/10/NISI20230110_0001173078_web.jpg?rnd=20230110160221)
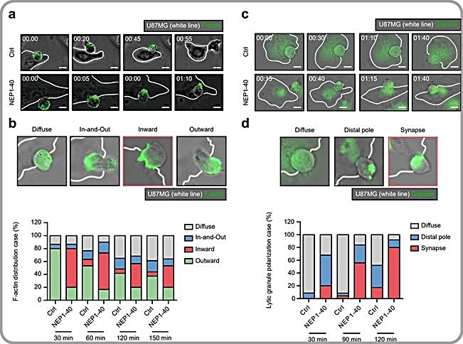
[대전=뉴시스] 신규 면역관문(NgR1)의 면역학적 시냅스 형성 저해 모식도 *재판매 및 DB 금지
[대전=뉴시스] 김양수 기자 = 암세포가 항암 면역세포인 자연살해 세포의 공격을 회피하는 신규 면역관문이 국내연구진에 의해 확인됐다.
한국생명공학연구원은 면역치료제연구센터 김태돈 박사와 서울대학교 재료공학부 도준상 교수가 협업을 통해 NK세포(natural killer cell·자연살해 세포)의 활성을 조절하는 새로운 면역관문을 발굴하고 기전을 규명하는 데 성공했다고 10일 밝혔다.
암은 수술, 방사선 치료, 항암치료 등이 주 치료법으로 사용되고 있지만 수술에 대한 신체·심리적 고통, 재발, 내성 문제 등으로 기존 항암치료와는 다른 새로운 치료법을 개발키 위해 많은 연구가 진행되고 있다.
새 치료법으로 손꼽히는 항암 면역치료는 암 환자의 NK세포나 T세포와 같은 면역세포를 이용해 암을 치료하는 방법이다.
NK세포는 암세포, 바이러스, 세균 등과 같은 감염 세포를 만나면 이와 결합해 용해하는 방법으로 공격한다. NK세포가 감염 세포를 공격키 위해서는 표적 세포를 인식하는 과정이 필요하고 암세포는 면역관문이라는 면역억제 단백질과 결합해 인식을 교란하며 면역세포의 공격으로부터 자신을 보호한다.
이를 방지키 위해 면역관문 억제제를 사용하고 있지만, 면역 관련 이상 반응과 같은 부작용의 위험이 있다.
이번에 공동연구팀은 NK세포의 면역학적 시냅스 형성을 방해하는 신규 면역관문을 발굴하고 관련 기전을 밝혀냈다.
연구팀에 따르면 신규 면역관문은 표적 세포에서 발현하는 면역억제 단백질(Nogo A)을 인식하는 수용체(NgR1)로 NK세포 골격의 운동성을 조절하는 신호조절 기능이 있다.
연구팀은 NgR1이 차단된 NK세포는 일반적인 NK세포에 비해 면역학적 시냅스 형성의 안정성이 높아져 표적세포를 용해하는 살상력이 높다는 것을 확인했다.
이어 고형암 마우스 모델을 이용한 실험을 통해 NgR1이 차단된 NK세포가 주입된 생쥐가 일반 생쥐보다 암 발달이 감소하고 생존 기간이 늘어남을 입증했다. 또 연구팀은 NgR1이 암 환자의 예후에도 영향을 미친다는 사실도 밝혀냈다.
NgR1과 결합하는 면역억제 단백질인 Nogo A가 많이 발현될수록 임상학적으로 예후가 나빠 환자의 생존에 위험요소가 될 수 있다는 의미다.
항암 면역 치료제 개발에 기여할 수 있을 것으로 기대되는 이번 연구는 결과는 지난 9일 면역학 분야의 세계적인 저널인 '자연면역학'(Nature Immunology IF 31.250) 온라인 판에 게재됐다. 논문명 NgR1 is an NK cell inhibitory receptor that destabilizes the immunological synapse, 교신저자 생명연 김태돈 박사, 서울대 도준상 교수, 제1저자 오세찬 UST 생명연 캠퍼스 박사과정.
연구책임자인 김태돈 박사는 "새롭게 밝혀진 면역관문이 NK세포의 활성 조절에 대한 이해와 항암 면역치료제 개발에 대한 신개념을 제공하고 다양한 형태의 융합기술 발전을 이끌 것으로 기대한다"고 말했다.
◎공감언론 뉴시스 [email protected]
한국생명공학연구원은 면역치료제연구센터 김태돈 박사와 서울대학교 재료공학부 도준상 교수가 협업을 통해 NK세포(natural killer cell·자연살해 세포)의 활성을 조절하는 새로운 면역관문을 발굴하고 기전을 규명하는 데 성공했다고 10일 밝혔다.
암은 수술, 방사선 치료, 항암치료 등이 주 치료법으로 사용되고 있지만 수술에 대한 신체·심리적 고통, 재발, 내성 문제 등으로 기존 항암치료와는 다른 새로운 치료법을 개발키 위해 많은 연구가 진행되고 있다.
새 치료법으로 손꼽히는 항암 면역치료는 암 환자의 NK세포나 T세포와 같은 면역세포를 이용해 암을 치료하는 방법이다.
NK세포는 암세포, 바이러스, 세균 등과 같은 감염 세포를 만나면 이와 결합해 용해하는 방법으로 공격한다. NK세포가 감염 세포를 공격키 위해서는 표적 세포를 인식하는 과정이 필요하고 암세포는 면역관문이라는 면역억제 단백질과 결합해 인식을 교란하며 면역세포의 공격으로부터 자신을 보호한다.
이를 방지키 위해 면역관문 억제제를 사용하고 있지만, 면역 관련 이상 반응과 같은 부작용의 위험이 있다.
이번에 공동연구팀은 NK세포의 면역학적 시냅스 형성을 방해하는 신규 면역관문을 발굴하고 관련 기전을 밝혀냈다.
연구팀에 따르면 신규 면역관문은 표적 세포에서 발현하는 면역억제 단백질(Nogo A)을 인식하는 수용체(NgR1)로 NK세포 골격의 운동성을 조절하는 신호조절 기능이 있다.
연구팀은 NgR1이 차단된 NK세포는 일반적인 NK세포에 비해 면역학적 시냅스 형성의 안정성이 높아져 표적세포를 용해하는 살상력이 높다는 것을 확인했다.
이어 고형암 마우스 모델을 이용한 실험을 통해 NgR1이 차단된 NK세포가 주입된 생쥐가 일반 생쥐보다 암 발달이 감소하고 생존 기간이 늘어남을 입증했다. 또 연구팀은 NgR1이 암 환자의 예후에도 영향을 미친다는 사실도 밝혀냈다.
NgR1과 결합하는 면역억제 단백질인 Nogo A가 많이 발현될수록 임상학적으로 예후가 나빠 환자의 생존에 위험요소가 될 수 있다는 의미다.
항암 면역 치료제 개발에 기여할 수 있을 것으로 기대되는 이번 연구는 결과는 지난 9일 면역학 분야의 세계적인 저널인 '자연면역학'(Nature Immunology IF 31.250) 온라인 판에 게재됐다. 논문명 NgR1 is an NK cell inhibitory receptor that destabilizes the immunological synapse, 교신저자 생명연 김태돈 박사, 서울대 도준상 교수, 제1저자 오세찬 UST 생명연 캠퍼스 박사과정.
연구책임자인 김태돈 박사는 "새롭게 밝혀진 면역관문이 NK세포의 활성 조절에 대한 이해와 항암 면역치료제 개발에 대한 신개념을 제공하고 다양한 형태의 융합기술 발전을 이끌 것으로 기대한다"고 말했다.
◎공감언론 뉴시스 [email protected]
